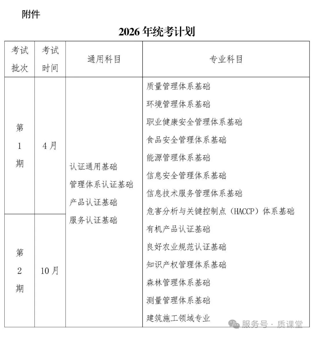
外审员考试安排已发布,2026年度将安排2期认证人员注册全国统一考试,分别在4月份与10月份。相关文件与计划如下:
2026年CCAA统考在即
要抓紧时间备考冲刺啦~
我们为广大备考的质量人
开设外审员考前培训线上课程
权威题库+视频学习+在线考试+群辅导
= 考试无忧!





CCAA审核员考试难度较大,单靠刷题很难通过考试,质课堂特别为广大质量人开设线上培训课程,增加对考试大纲所要求的相关知识点理解,提升考试通过率。本系列课程学员往年考试高分段较多,学员好评如潮!
培训对象:
1.质量经理、质量主管、管理者代表、内审员、二方审核员或希望成为外审员的学员;
2.想通过系统的学习,全面了解掌握管理体系标准,为参加审核打好基础的学员;
3.其他机构学习后考试未通过或单靠刷题,想参加网络考前辅导强化训练的学员……
课程优势:
1.权威题库:根据CCAA笔试大纲规定的知识点编写,全面覆盖考点,过关必备,报名成功当天快递相应资料;
2.录播视频:通过获取视频链接复习,学习时间自己掌握,不再担心缺课了,培训辅导直到所报名科目通过为止;
3.在线考试:电脑端、手机端均可随时进行考试,包含模拟考试、章节练习、强化训练和错题记录等;
4.直播答疑:不定期关键问题、真题讲解,与老师直接互动,精准解答考试问题、明确考试重点;
5.学员交流群:加入学员微信群,不再单枪匹马,经常讨论交流,加深标准的理解,保证学习效果……
2026年值得获取的证书之一
现在报名考前培训
为成功通过考试加把劲儿~
更享受质课堂指定课程赠送
扫码详询更多信息

获取《CCAA国家注册审核员考试大纲》
请关注下方公众号“质课堂”
首页回复关键词“CCAA考试大纲”
通过链接进行下载
