2025年09月16日京)大会在南京举办。自2014年起,中国质量大会先后在北京、上海、深圳、杭州、成都成功举办五届,会议内容务实丰富、议题热点聚焦前沿、国际影响力不断扩大,现已成为一个具有时代性、国际性、专业性的全球质量交流平台和一场广泛影响力、知名度、品牌化的国际质量盛会。



中国质量(南京)大会由市场监管总局、江苏省人民政府联合主办,南京市人民政府承办。大会以习近平新时代中国特色社会主义思想为指导,贯彻落实党中央、国务院推动高质量发展的重大决策部署,主要议程包括主题大会、专题会议、专项活动和闭幕式。大会还首次设立官方直播间,并将发布《南京质量倡议》。
其中,4个专题会议和两项专项活动主要包括质量引领企业高质量发展专题会议暨2025年民营经济标准创新周江苏专场活动,全球产业链供应链质量发展与协作专题会议,质量推动城市可持续发展暨电梯让城市生活更美好专题会议,推动质量治理现代化、助力提振消费信心专题会议;同步举办国际和国家级质量技术机构服务企业发展壮大新质生产力对接会、南京市政府与质量领军企业高质量发展对话会。


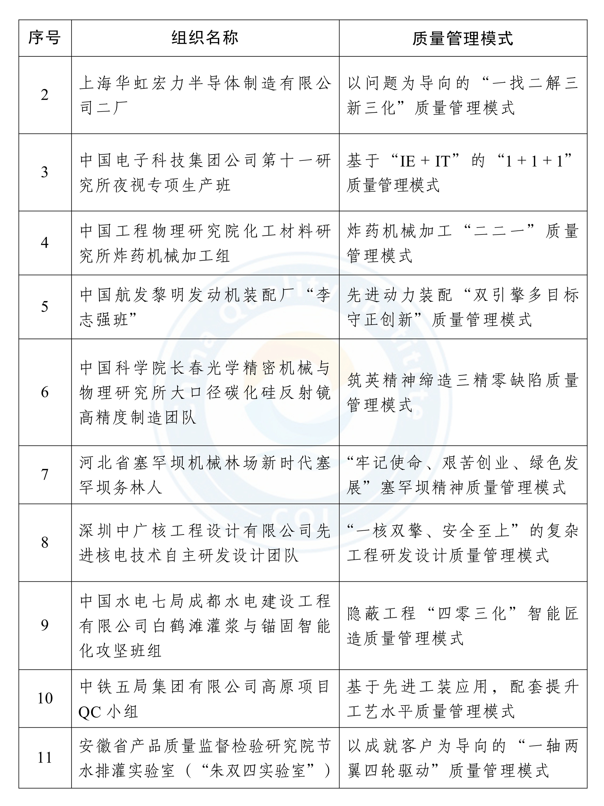
本次质量大会上颁发了第五届中国质量奖,“中国质量奖”设立于2012年,是我国质量领域的最高荣誉,通过“评管理”、“评理念”,树立先进质量标杆,推广科学质量管理方法,不断提高我国质量水平。










CQI质量研究院运用优势资源
提供专业培训咨询辅导落地
一站式解决企业质量相关问题
更多需求扫码或详询:
021-52961817
